38页 | 2025年中国跨境电商ERP市场研究报告


摘要
报告类型:互联网信息、电商
关键词
跨境电商 ERP、AI 赋能、SaaS 化、多平台运营、精细化运营、市场规模、竞争格局、合规运营
研究概述
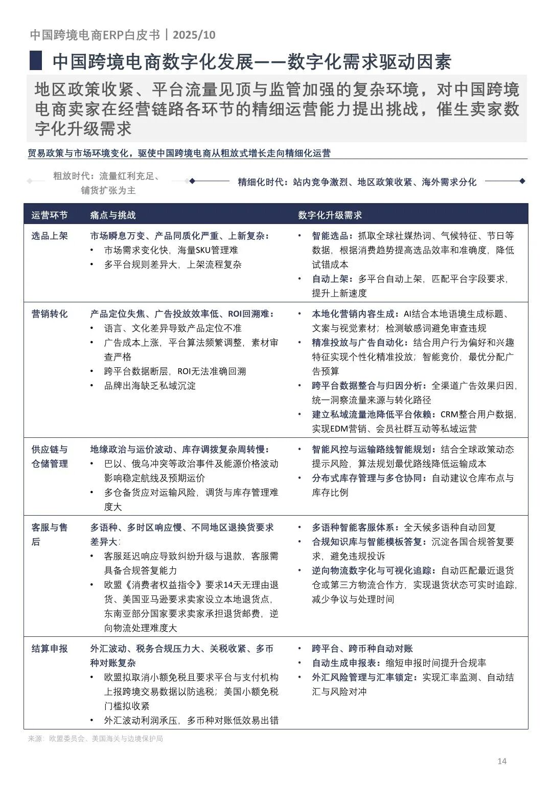
报告分析中国跨境电商 ERP 市场发展,指出跨境电商的高速增长带动 ERP 需求从 “辅助工具” 向 “经营中枢” 转变。2020-2024 年市场规模从 7.4 亿元增至 19.6 亿元,AI 与 SaaS 化成为核心驱动力,市场集中度上升,头部厂商主导竞争,未来将向智能驱动与全球运营平台演进。
研究要点
市场规模快速增长且驱动因素多元。2020-2024 年市场年均增长 27.8%,核心驱动包括平台多元化(Amazon、Temu 等开放 API)、海外仓与 WMS 建设提速(海外仓超 1800 个)、AI 与 SaaS 化升级、政策红利支持及中小卖家数字化渗透率提升。2025-2029 年复合增长率预计超 30%,行业进入关键跃迁期。
技术演进呈现三阶升级且 AI 成核心引擎。技术发展经历基础投放(人工操作、数据孤岛)、ERP 自动优化投放(跨平台数据整合、规则自动化)、AI 智能投放(预测性选品、动态出价、因果归因)三阶段。当前 AI 深度嵌入广告优化、供应链预测、库存管理等模块,75% 的 ERP 商家部署 AI 优化功能,显著降低成本、提升效率。
核心功能覆盖全链路且适配多元场景。ERP 系统覆盖选品、刊登、营销、仓储、财务、税务等 12 个核心环节,核心价值在于数据整合与流程协同。针对不同规模卖家,功能侧重不同:中小型卖家聚焦广告优化与数据分析,中大型卖家强调全链路 SaaS 解决方案,适配多平台、多仓库、多币种等复杂运营场景。
市场竞争格局集中且头部优势明显。2024 年店小秘 ERP 以 180 万注册用户、34.8% 市占率位居首位,赛狐 ERP 以 113% 复合增长率成为增长最快品牌。竞争核心从功能覆盖转向智能化与生态协同,主流厂商通过 API 开放、智能算法构建壁垒,行业呈现 “运营型”(侧重广告优化)与 “供应链型”(侧重全流程管理)两类厂商差异化竞争。
需求随卖家发展阶段分化且应用价值凸显。起步阶段卖家偏好轻量化、低成本产品,解决基础订单与库存管理;成长期卖家注重数据驱动运营,优化广告与供应链;成熟阶段卖家需求跨团队协作与多系统集成,支撑规模化运营。案例显示,ERP 可使订单处理效率提升 50%、库存周转率提高 30%、广告 ACOS 平均下降 28%,赋能效果显著。

报告正文

















完整版报告已上传至星球,扫码加入星球查看完整报告
— 每天进步一点点 —






