跨境电商ERP会是一个大市场吗?

当前,跨境电商正在异军突起之中。
不难理解,在给供应链、物流等方面带来挑战的同时,疫情更是为线上消费带来了全球性的机遇。跟据网经社电子商务研究中心8月发布的《2021年(上)中国跨境电商市场数据报告》显示,2021年上半年中国跨境电商市场规模超6万亿元,其中出口占比达到77.5%。与此同时,2021上半年中国跨境电商共发生29起融资,融资总额超78.1亿元,同比增长324.45%。
随着跨境电商业务呈现爆发式增长,为跨境电商卖家提供协同管理的企业服务市场需求也随之增加。
跨境电商ERP迎来利好,正是如此。据中国软件网不完全统计,截至目前,2021年跨境电商ERP领域融资超12亿。
那么,跨境电商ERP会是个大市场吗?
No.1
跨境电商ERP需求增长强劲
当然,早前跨境电商对于ERP的需求并不显著。
以亚马逊跨境电商为例,“很多跨境电商ERP都会支持亚马逊平台对接。但其实,做亚马逊电商是可以不需要ERP的。亚马逊的FBA管理后台本身就是一个ERP,对于微小电商来说,其实真的也是很方便的。”
现在不一样了。早在今年4月,亚马逊就已经开始对平台上的中国卖家进行整顿:封店、封号、封品牌,截止目前,亚马逊封店中国卖家已超5万。大中型跨境电商卖家不得不进行品牌战略调整,小微型卖家正在面临生死存亡的境地。可以说,在亚马逊平台的跨境电商卖家正在遭受史无前例的重创。

对于跨境电商来讲,在未来必须着重开始调整商业思维,同样也正因为跨境电商业务增长是趋势,在全球贸易交流增长强劲的事实下,如何恢复业务运营及增长成为不得不面对的问题。
而跨境电商ERP被看好,就不难理解。
“跨境电商的业务是较为繁琐的,用户订单实时更进、催单、退单处理、货物流动等等,随着越来越多的跨境电商出现,竞争加剧,提供高效率服务就变得非常重要。小作坊还可以靠人工,但一旦业务量加大,人工就显得无力了。”
与此同时,封店风波中正在诞生新的机遇。前浪教训,告诉后浪,不用再走“铺货”等路,走“精品”、降本增效的长远路线就能“等风来”。
No.2
跨境电商ERP服务全景图
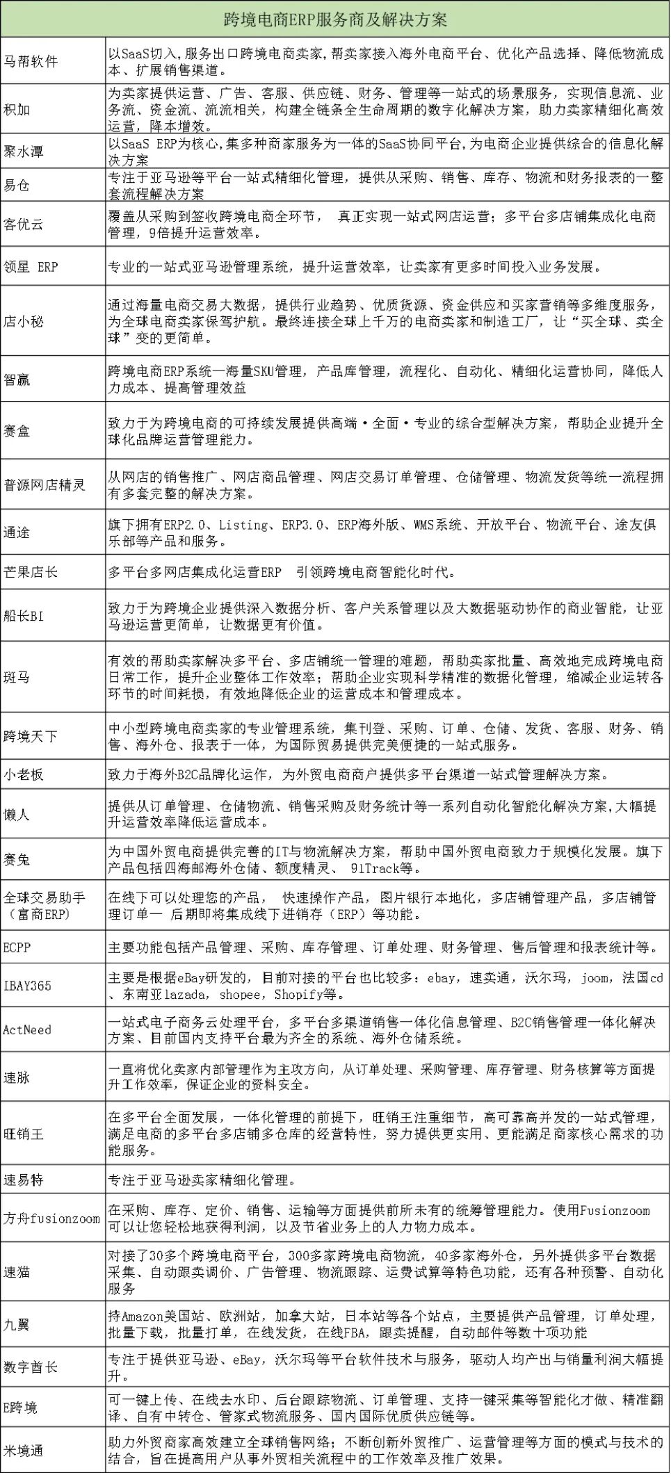
据中国软件网不完全统计,截止目前,国内跨境电商ERP独立厂商约有30家,涵盖马帮、积加、聚水潭、易仓、店小秘、芒果店长、斑马等成规模的跨境电商ERP服务商。

当前,跨境电商ERP解决方案支持销售管理、多平台刊登、仓储管理、邮件及站内部信件管理、供应链管理、财务数据管理、客服管理、采购管理等。
从服务类型上来看,跨境电商ERP支持品牌独立站卖家搭建电商商城自主经营,涵盖产品、客户、销售商、订单及服务等;在第三方平台运营管理方案中,依托亚马逊、eBay等第三方电商平台,为卖家提供产品的销售配送、售后等一系列服务。
与传统跨境电商卖家自运营相比,跨境电商ERP通过管理优化实现了运营效率的极大提升。例如,采用跨境电商ERP服务能够帮助商家在跨平台多店铺订单处理中提升30%以上、在采购计算优化中将库存周转率提升60%左右、智能物流下节省约20%的物流成本、跨平台多店铺一键刊登效率提高30%以上……
与此同时,在管理优化之外,当前国内跨境电商ERP厂商已经开始显现出服务差异化。
为买家提供品牌运营服务。这主要分为两个方面,一方面,帮助企业提升全球化品牌运营管理能力。例如赛盒ERP为客户提供洞察选品趋势、巧用广告投放以及爆款运营技巧等培训支持,从而帮助客户提升品牌效应;另一方面,围绕品牌营销,提升业务增长,打造品牌形象。例如普源ERP支持网店销售推广等完整的营销管理服务。
支持数据分析增强运营能力。跨境电商数据分析涵盖门店经营指标数据分析及商品经营数据分析,例如销售指标分析、毛利分析、营运可控费用分析、人均劳效、盘点损耗率分析、商品库存分析、经营商品目录执行情况总结分析、商品动销率分析等。以马帮、积加、船长BI等为代表的跨境电商ERP厂商们,支持帮助客户深入数据分析实现精细化高效运营。
提供多样化仓储服务。当前跨境电商物流主要有跨境直发和海外仓两种模式,目前跨境电商ERP厂商主要通过对接多家跨境电商物流、海外仓帮助客户降低库存压货成本。此外,例如E跨境拥有自有中转仓服务,帮助卖家缩短物流链路、提高物流时效,从而节省仓储、设施、设备、人员等方面的投入,优化整个物流发货环节。
No.3
营收是个难题
所以,跨境电商ERP会是一个大市场吗?
很明显,当前跨境电商ERP仍旧在面临营收难题。根据30家跨境电商ERP的商业模式不难看到,目前,部分跨境电商ERP厂商采取了免费促普及的策略。例如,店小秘、芒果店长、赛兔等推出免费版的SaaS产品,通过轻量化的产品功能服务为众多小微跨境电商所青睐。
同时,主打服务中大型客户梳理标杆客户的ERP厂商们尽管有较好的客户续费率情况,例如服务数百家中大型客户的积加曾透露客户续费率高达96%、马帮软件客户续费率同样高达94%以上……但不可否认的是,要进一步发展,利润空间、企业稳定长期的增长等愈发考验着这些厂商。

如何在同质化严重且竞争激烈的市场中脱颖而出、占据更大的市场,形成差异化竞争、打造服务能力优势可以说是关键道路之一。
跨境电商ERP服务市场要做大,跨境电商ERP需要在提升赋能产品品牌运营、配合商家规模及业务版图扩张等能力的同时,不断拓宽更多与时俱进的服务能力促进一站式服务优化,例如帮助跨境卖家梳理需求,提升经营链路优化、精细化运营能力等等。
另外值得一提的是,中国软件网注意到,与传统ERP不同的是,跨境电商ERP市场中,SaaS模式受到了市场的广泛认可。随着SaaS理念广泛渗入到跨境电商行业,越来越多的跨境电商卖家倾向于采取ERP SaaS部署。
例如,作为跨境电商ERP的代表厂商,马帮软件以SaaS部署切入市场;积加ERP更是将ERP SaaS落地到更多年销售额过亿的中大型客户作为当前及未来的市场策略……
在资本方看来,ERP SaaS正在成为电商商家的刚需,贯穿着整个电商服务体系。作为领星B轮融资方之一,源码资本曾表示,近年来跨境电商市场高速增长,以SaaS ERP为切入点的软件基础设施正在成为产业链的重要环节。
可见,跨境电商ERP或将成为SaaS领域中一支增长动力强劲的赛道。当然,前提是跨境电商SaaS ERP的服务价值足够高。

CDEC2021深圳站 扫码参会
9月9日不见不散

加入海比研究院交流群 | 获取更多报告
请添加小助手微信 :kaizhuo007






